ARTÍCULO ORIGINAL

 

Elementos distintivos de los sistemas de vigilancia tecnológica en el contexto cubano e internacional

 

Distinctive features of technological surveillance systems in the Cuban and international contexts

 

Elementos distintivos dos Sistemas de Vigilância Tecnológica no contexto cubano e internacional

 

 

Yenieris Moyares Norchales,I Marta Beatriz Infante AbreuII

I Universidad Abierta para Adultos. República Dominicana.
II Instituto Superior Politécnico "José Antonio Echeverría". La Habana, Cuba.

 

 


RESUMEN

La propuesta de sistemas de vigilancia tecnológica en diversos sectores, tanto en Cuba como en el ámbito internacional, ha sido un área de conocimiento que ha evolucionado. Esta investigación tiene la intención de profundizar en las particularidades que distinguen a los sistemas de vigilancia tecnológica, con la finalidad de que las organizaciones que tienen entre sus proyecciones diseñar este tipo de sistema conozcan cuáles son los aspectos que deben tener en cuenta. Se identificaron un total de 21 sistemas de vigilancia tecnológica. Los elementos que se utilizaron para describirlos fueron: institución a la que pertenecen, diagnóstico de la vigilancia tecnológica, procesos de vigilancia tecnológica, norma  o modelo de vigilancia tecnológica, roles del sistema, productos/servicios, difusión de los resultados de vigilancia tecnológica, plataformas para la gestión de la vigilancia tecnológica y evaluación del funcionamiento del sistema. Se utilizó el análisis documental para la identificación y el análisis de las diversas fuentes de información para analizar los aspectos teóricos y los elementos distintivos de los sistemas de vigilancia tecnológica objeto de estudio. Los principales resultados arrojaron que los elementos que coinciden en la estructura de este tipo de sistema son: etapas del proceso de vigilancia tecnológica, finalidad del sistemas de vigilancia tecnológica, fuentes de información que utilizan, definición de roles, productos/servicios de información y plataformas para la gestión de la sistemas de vigilancia tecnológica. La mayoría de las experiencias estudiadas define el sistema de vigilancia tecnológica a través de las normas de vigilancia AFNOR XP X 50-053-FRE y UNE 166006: 2006 Ex Sistema de Vigilancia Tecnológica.

Palabras clave: sistemas de vigilancia tecnológica; vigilancia tecnológica; Cuba; ámbito internacional. 


ABSTRACT

Proposal of technological surveillance systems is a field of knowledge in permanent evolution, both in Cuba and internationally. The purpose of the present study is todeeply analyze the features distinguishing technological surveillance systems with a view to informing organizations in charge of designing such systems about the aspects they should bear in mind. A total 21 technological surveillance systems were identified. The following features were used for their description: institution they belong to, technological surveillance diagnosis, technological surveillance processes, technological surveillance standard or model, system roles, products / services, dissemination of technological surveillance results, technological surveillance management platforms, and system performance evaluation. Document analysis was performed to identify and analyze the various information sources as well as to examine the theoretical aspects and distinctive features of the technological surveillance systems under study. According to the main results obtained, the elements present in the structure of this type of system are the following: stages in the technological surveillance process, purpose of the technological surveillance system, sources of information used, role definition, information products / services, and platforms for technological surveillance systems management. Most of the experiences examined base their definition of technological surveillance system on surveillance standards AFNOR XP X 50-053-FRE and UNE 166006: 2006 Ex.

Key words: technological surveillance systems; technological surveillance; Cuba; international context.


RESUMO

A proposta de sistemas de vigilância tecnológica em diversos sectores, tanto em Cuba como no âmbito internacional, tem sido uma área de conhecimento que tem evolucionado. Esta investigação tem a intenção de aprofundar nas particularidades que distinguem os sistemas de vigilância tecnológica, com a finalidade de que as organizações que têm entre suas projeções desenhar este tipo de sistema conheçam quais são os aspectos que devem ter em conta.  Identificaram-se um total de 21 sistemas de vigilância tecnológica. Os elementos que se utilizaram para descrevê-los foram: instituição à que pertencem, diagnóstico da vigilância tecnológica, processos de vigilância tecnológica, norma ou modelo de vigilância tecnológica, roles do sistema, productos/serviços, difusão dos resultados de vigilância tecnológica, plataformas para a gestão da vigilância tecnológica e avaliação do funcionamento do sistema. Utilizou-se a análise documental para a identificação e a análise das diversas fontes de informação para analisar os aspectos teóricos e os elementos distintivos dos sistemas de vigilância tecnológica objeto de estudo. Os principais resultados fizeram com que os elementos que coincidem na estructura deste tipo de sistema são: etapas do processo de vigilância tecnológica, finalidade dos sistemas de vigilância tecnológica, fontes de informação que utilizam, definição de roles, produtos/serviços de informação e plataformas para a gestão dos sistemas de vigilância tecnológica. A maioria das experiências estudadas define o sistema de vigilância tecnológica a través das normas de vigilância AFNOR XP X 50-053-FRE e UNE 166006: 2006 Ex Sistema de Vigilância Tecnológica.

Palavras chave: sistemas de vigilância tecnológica; vigilância tecnológica; Cuba; âmbito internacional.


 

 

INTRODUCCIÓN

La vigilancia tecnológica (VT) ha evolucionado y se centra en tres direcciones:1 la primera en describir el concepto y las implicaciones para las organizaciones; la segunda en señalar herramientas, recursos y modelos para su aplicación. Se destaca como un hito fundamental en los modelos de aplicación la publicación en el año 2006 de una norma experimental que permite su certificación y sirve de guía para su aplicación, la UNE 166006:2006 EX (modificada a su versión definitiva en el 2011.),2,3 a partir de la cual surgieron diversos trabajos que analizaban el estándar y cómo realizar una VT certificable. La tercera está dirigida a recoger experiencias individuales de aplicación en diversas empresas y centros de investigación. Estas prácticas analizan la composición del departamento que ejecuta la VT, las fases y recursos informáticos que se utilizan y los productos que generan. La principal aportación de estos trabajos es la de servir de ejemplo a organizaciones similares para su aplicación.

Tomando como referencia la tercera dirección, el desarrollo de los sistemas de vigilancia tecnológica (SVT) representa una de las experiencias individuales de aplicación en diversas organizaciones. "Estos sistemas están integrados al sistema de gestión de una organización. Gestiona todos los medios y recursos que hacen falta para llevar a cabo el proceso de VT e inteligencia competitiva. Se encarga de dar soporte a la I+D+i. Entre los beneficios que aporta a la organización está reforzar la toma de decisiones estratégicas".4

Esta investigación tiene como objetivo caracterizar los SVT en el contexto cubano e internacional con la finalidad de identificar los elementos que los particularizan. Este objetivo se efectúa para profundizar en las particularidades que distinguen a los SVT, con el propósito de que las organizaciones que tienen entre sus proyecciones implementarlos, conozcan cuál es el camino que pueden seguir a partir de los referentes teóricos que se consultan en este estudio.

FUNDAMENTOS TEÓRICOS ACERCA DE LOS SISTEMAS DE VIGILANCIA TECNOLÓGICA

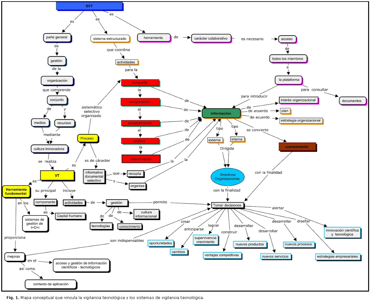
Uno de los conceptos más completos sobre SVT, es el planteado por los autores Salgado Batista, Guzmán Sánchez, y Carrillo Calvet.5 Estos autores afirman que un SVT es un "sistema estructurado que permite coordinar las actividades de recuperación de la información, procesamiento, análisis y diseminación, tanto de la información interna como del entorno, y todo, de acuerdo con un plan y una estrategia organizacional". Por su parte, otros autores tienen un enfoque más tecnológico y una visión más colaborativa sobre los SVT. Platean que "es una herramienta de carácter colaborativo, donde se hace necesario el acceso de todos los miembros a una determinada plataforma para introducir información de interés organizacional, así como para consulta de documentos".6

Los autores Escorsa Castells,7 Morcillo,8 Salgado Batista y otros,5 Rey Vázquez9 y Guerrero Pérez10 convergen en que las etapas del proceso de un SVT se desglosan en la búsqueda, procesamiento, análisis y difusión de la información interna y externa. Dejan explícito que su finalidad para las empresas y directivos es prevenir las amenazas tecnológicas y competitivas existentes en el entorno, y analizar una alerta sobre determinados aspectos críticos. Morcillo, por su parte, de forma detallada, lista tipologías de fuentes de información que pueden ser empleadas en los procesos de búsqueda.8 Coincide con el concepto que platea la norma UNE 166006: 2006 al plasmar en los SVT la presencia de recursos y medios que son precisos para realizar la vigilancia.11

 

MÉTODOS

ANÁLISIS DOCUMENTAL

Se realizó la identificación y el análisis de las diversas fuentes de información para analizar los aspectos teóricos y los elementos distintivos de los SVT disponibles en la literatura.

La estrategia utilizada para el desarrollo de este trabajo fue la siguiente:

- Se estableció la estrategia de búsqueda a partir de las palabras clave "sistemas de vigilancia tecnológica". 

- Se utilizaron como fuentes de información el Google Académico, la base de datos EBSCO y las memorias del Congreso Internacional de Información, Info 2002, 2004, 2012 y 2014, así como el Taller Internacional sobre Inteligencia Empresarial y Gestión del Conocimiento en la Empresa, IntEmpres 2002, 2004, 2012 y 2014*.

- Luego de la búsqueda se recuperó un total de 21 SVT (15 en el contexto nacional y 6 en el internacional). La muestra se extrajo considerando como válidos los referentes teóricos que incluían descripción detallada del SVT y sus componentes. A partir de la muestra se realizó el análisis considerando los siguientes elementos: institución a la que pertenece el SVT, diagnóstico de la VT, etapas del proceso de VT, norma de la VT o Modelo de la VT, roles del sistema, productos o servicios, difusión de los resultados de la VT, plataformas para la gestión de la VT y evaluación del funcionamiento del sistema.

- Para distinguir los aspectos teóricos abordados por los autores consultados acerca de los conceptos sobre SVT y su relación con la VT se diseñó un mapa conceptual. Para esto se utilizó la herramienta Cmap Tools.

A través de la figura 1 se realiza un resumen de los principales elementos definidos en un SVT a partir de los conceptos enunciados por los autores consultados y se establece la relación con la VT.

ELEMENTOS DE UN SISTEMA DE VIGILANCIA TECNOLÓGICA

Según Vergara12 se han considerado 4 componentes fundamentales:

1. Vigilancia de los competidores.

2. Vigilancia tecnológica.

3. Vigilancia regulatoria.

4. Vigilancia comercial.

Este autor recomienda que estos componentes deben fusionarse para formar parte de la vigilancia estratégica de la organización y servir a la toma de decisiones. Un SVT debe tener presente las necesidades de los ejecutivos, los objetivos estratégicos de la organización, la definición de cada fase del proceso y de la correspondiente selección de las fuentes de información. Es indispensable definir el tipo de herramienta informática que mejor se adecua para cada situación. Se debe adaptar al entorno de la empresa y a su cultura, y debe estar integrado en sus procedimientos habituales.13-15 Los aspectos antes mencionados condicionan que el SVT incluya:5

- Finalidad del sistema.

- Destinatarios.

- Aspectos a vigilar.

- Procedencia o tipos de fuentes necesarias.

- Productos a ofrecer, según valor añadido (nivel de profundidad en los informes o de análisis de la información, comentarios y recomendaciones).

- Tiempo de respuesta, medido a partir de la solicitud.

- Modo de difusión de los resultados.

- Modalidades de reajuste o de interactividad.

- Evaluación del servicio.

Los aspectos propuestos facilitan la planificación de un SVT que, fusionado a los procedimientos de la organización, mejore la estrategia de la empresa, alerte sobre los cambios o las amenazas -sobre todo aquellos que puedan afectar su posición en el mercado-, identifique posibles conocimientos, nuevas tecnologías aplicadas, equipos, competidores y preferencias de los clientes.16-18                   

Por lo tanto, un SVT debe dar respuesta a la estrategia de la organización. Para esto debe auxiliarse de modelos, metodologías, técnicas, normas y plataformas tecnológicas. Además, debe estar adaptado al sector donde se implante, pues este determina el tipo de vigilancia que se debe efectuar. 

 

ANÁLISIS DE LOS RESULTADOS

CARACTERIZACIÓN DE LOS SVT EN EL ÁMBITO NACIONAL E INTERNACIONAL

Para caracterizar los SVT y determinar sus elementos distintivos, se identificaron un total de 21 SVT (15 sistemas en el ámbito cubano y 6 en el internacional). En la figura 2 se muestran los principales sectores e instituciones a los que pertenecen los sistemas objeto de análisis.

Ámbito internacional

Los SVT identificados geográficamente se ubican en Colombia y España. En el contexto español se localizan en el sector de la acuicultura, en el agroalimentario, en las ferroaleaciones y en la biotecnología. En Colombia se limita al sector de las pequeñas y medianas empresasy universidades.17-22 En los SVT analizados, el proceso de VT se diferencia en la cantidad de fases, actividades o etapas que contiene, las cuales fluctúan entre cuatro y seis. Coinciden las fases de identificación de necesidades, identificación de las fuentes de información, búsqueda, análisis de la información y difusión. Algunos sistemas utilizan las etapas definidas en el proceso de la Norma UNE 166006:2006 Ex.2

Las finalidades de los SVT están dirigidas a vigilar el comportamiento de los competidores del sector, monitorear los aspectos relacionados con el avance de las tecnologías, identificar las tecnologías emergentes y las que están obsoletas, reconocer las líneas de investigación que se están realizando y cuáles están ya desarrolladas, y proponer estrategias o políticas para realizar procesos de mejoramiento en las organizaciones. Las fuentes de información que se utilizan en el proceso de búsqueda son: metabuscador denominado COPERNIC AGENT, con sus complementos COPERNIC TRACKER y COPERNIC SUMMARIZER, para realizar las búsquedas en BD de publicaciones científicas tales como Scopus y Compendex, BD de patente WIPO, información interna de la empresa, recursos disponibles gratuitos y de pago en Internet.19,22,23 En el sector de la acuicultura española los centros de investigación actúan como motores de la transmisión de información.17 Se evidencia el uso de expertos, ferias, eventos, así como de los blogs y foros.

Prevalece el rol de experto de VT, empresario o decisor, coordinador de VT y administrador del sistema. Las posibles causas de la propuesta de estos roles son la automatización de los procesos de VT y que responden al sector empresarial. Se percibe que los actores de vigilancia lo compone un equipo multidisciplinario de profesionales de las ciencias informáticas, las ciencias de la información y especialistas de cada área temática del sector. Socializan sus resultados a través de boletines, informes y servicios de alertas.

Tres de los SVT cuentan con sus plataformas de apoyo a la VT. El sector de las pequeñas y medianas empresas colombianas y el agroalimentario español tienen sus SVT automatizados.22 Las universidades colombianas definen en el diseño de su SVT una plataforma tecnológica. En el caso de FERROATLÁNTICA SL, en España, tienen un sistema de gestión compuesta por una biblioteca física y por un sistema montado con tecnología web BD de información externa.9 Los referentes teóricos consultados no dejan explícitamente reflejada la etapa de evaluación del funcionamiento del SVT, aunque se infiere que estas empresas utilizan los resultados obtenidos para la toma de decisiones con la finalidad de ser más competitivos en el mercado y generar ingresos. Utilizan herramientas de las web 2.0, como el uso de redes sociales, wikis, redifusión de contenidos a través de canales de sindicación (RSS), blog y foros.

Ámbito nacional

En Cuba es notable que la evolución de los SVT esté distribuida en diferentes sectores de la sociedad. Prevalece el Ministerio de Educación Superior con el diseño de SVT en universidades, como la Universidad de las Ciencias Informáticas (UCI), el Instituto Superior Politécnico José Antonio Echeverría (ISPJAE), la Universidad de Holguín y la Universidad Central de las Villas.13,14,23,24,27,29 El Ministerio de la Informática y las Comunicaciones se ha destacado con el apoyo de su Plataforma D´TIC.25 En el sector  empresarial están implantados en la Empresa agroindustrial azucarera, la Empresa Constructora de Obras Industriales No. 8 pertenecientes a la región central del país  y  el Instituto de Investigaciones de la Industria Alimentaria (IIIA).5,24 En la zona oriental existe la implementación de estos sistemas en el CIGET de la provincia Granma.37 Algunos de los centros de investigación que trabajan el tema son: Centro de investigación del Instituto de Cibernética, Matemática y Física (ICIMAF), el Centro de investigación y desarrollo del Ministerio del Interior y el centro Experimental "Indio Hatuey".33,36.

Elementos distintivos

Los elementos que prevalecen en los SVT en el contexto cubano son: etapas del proceso de VT, diagnóstico de la situación de la VT, finalidad del sistema, fuentes de información, roles del sistema, difusión de los resultados, servicios/productos de información, evaluación del funcionamiento del sistema y plataformas para la gestión de la VT. El proceso de VT que se realiza varía en la cantidad de etapas. Coinciden en todos los sistemas las fases de identificación de necesidades de información, búsqueda, tratamiento y validación de la información, así como difusión de los resultados. En  cinco organizaciones la definición de las etapas del proceso de sus SVT está sustentada en las normas de vigilancia AFNOR XP X 50-053-FRE (1998)5,26 y UNE 166006: 2006 Ex Sistema de Vigilancia Tecnológica.5,24,27,28                       

En la etapa de validación y selección de la información se proponen variables e indicadores que pueden servir de guía en los SVT de las instituciones de diversos sectores y ámbitos. Los autores que han abordado el tema en los SVT analizados proponen los siguientes:

Del total de los SVT solo cinco sistemas proponen entre sus fases el diagnóstico de la situación de la VT.5,27,29-31 En esta etapa se caracteriza la organización en cuanto a cartera de productos y servicios, plan de negocios, estructura organizativa, planeación estratégica y objetivos, entre otras. Otra de las acciones que se realizan es una auditoría de los aspectos fundamentales de la VT, conocer el nivel profesional, la cultura de la empresa, los mercados, la competencia, así como interpretar convenientemente el organigrama de la empresa, las funciones que realiza cada parte e identificar las fortalezas y debilidades que son la entrada para el diseño del SVT.

Se analiza el estado de los recursos de información existentes, específicamente las tecnologías de información, con la finalidad de realizar un levantamiento de los recursos de información internos y externos, tales como fuentes documentales y no documentales. En esta fase es recomendable el uso de técnicas como la observación directa, las encuestas, las entrevistas, el cuestionario estructurado y el método de escalamiento de Likert, con la categoría del 1 al 5. La técnica de recopilación de información que recomiendan es la encuesta sobre los aspectos fundamentales de la VT que proponen Palop y Vicente,32 adaptada a las condiciones de cada contexto.

En la revisión bibliográfica realizada a los SVT se evidenció que la finalidad de los SVT responde al aumento del conocimiento del mercado, detectar oportunidades y amenazas, identificar tecnologías emergentes y desarrollar nuevas tecnologías, analizar el comportamiento de la I+D+i en los sectores empresariales y en la educación superior, facilitar la labor investigativa de los académicos, reducir riesgos al detectar competidores o productos entrantes o sustitutivos y facilitar la incorporación de nuevos avances tecnológicos a los propios productos y procesos.

Las fuentes de información que se utilizan en los SVT dependen de las condiciones tecnológicas de las organizaciones. Se manifiesta el uso de buscadores, metabuscadores y bases de datos especializadas. Uno de los aspectos en común para la mayoría de estos sistemas es el empleo de las bases de datos científicas y de patentes. Resulta interesante que, además del empleo de la información externa, utilizan la información interna y el uso de experto como fuentes de información.

En el contexto universitario se distingue en el rol de buscadores de información y la inclusión de alumnos con alto rendimiento. El personal encargado del SVT para desempeñar estas funciones debe ser un buen comunicador, poseer habilidades informáticas y de manejo de la documentación, mostrar iniciativa, etc. Las investigaciones analizadas explicitan las funciones y las habilidades que tienen los roles de la vigilancia.5,13,25,33  La diversidad de roles está en correspondencia con el objetivo, las particularidades de cada sistema y los recursos humanos disponibles en cada organización. Convergen en los sistemas los siguientes roles: decisores, expertos tanto internos como externos, observadores y analistas.

Los canales que se utilizan para la difusión de los resultados son:

La variedad de servicios/productos de información que predominan como resultado del SVT son los informes, boletines, estudios de tendencias y perfiles estratégicos. Otros de los productos que se han generado son: productos informativos de valor agregado, bases de datos de expertos y de ofertas, mapas temáticos, perfiles tecnológicos, compendios informativos, reportes y planes estratégicos para la introducción de organizaciones/empresas o productos en un país o área geográfica. Con respecto a los servicios coindicen en varias instituciones el monitoreo de información y de servicios de alertas. Se evidencia el poco uso de los canales de sindicación de contenidos. En el contexto de la educación superior cabe destacar la elaboración y la distribución de informes de VT, boletines, compendios informativos, estudios de tendencias, de mercados y de la competencia.

En la evaluación del funcionamiento del sistema, los SVT estudiados proponen como técnica la encuesta, y el cuestionario como instrumento. En general, se recomienda que esta etapa debe ser evaluada periódicamente para confirmar si cumple con sus objetivos y si proporciona beneficios en la gestión de las organizaciones, el incremento de la I+D+i, así como la disponibilidad y uso de la información. Su propósito es mejorar y perfeccionar el proceso de toma de decisiones.5,13,24,2730,31,35,36 Sin embargo, no se brindan propuestas de indicadores que puedan utilizarse, lo cual  representa un vacío de conocimiento en este tema.

Las organizaciones cubanas, de acuerdo con sus condiciones tecnológicas, han desarrollado sus propuestas de plataformas para gestionar la VT. La tipología de aplicaciones informáticas que prevalece son las bases de datos, portales y observatorios. Entre las instituciones que poseen estas facilidades tecnológicas se encuentran el Instituto de Investigaciones para la Industria Alimentaria (IIIA), con el diseño de una base de datos (BD) sobre regulaciones asociadas con alimentos de interés. La biblioteca virtual soporta los ejes de vigilancia mediante productos informacionales;5 El CIGET de la provincia Granma cuenta con una BD de tecnologías y ofertas tecnológicas y otra para expertos.37 

El Ministerio de la Informática y las Comunicaciones (MIC) tiene su plataforma D´TIC. Su objetivo es disponer de un espacio que agrupe los recursos de información de mayor interés para los especialistas del sector de las TIC y que facilite virtualmente la comunicación y el intercambio de conocimientos e información entre ellos.25 El Centro de Investigación Estación Experimental de Pastos y Forrajes "Indio Hatuey" tiene la plataforma Internet-Intranet-Extranet.36  La UCI cuenta con Vigitec Observatorio tecnológico6 y el ISPJAE cuenta con "Tricia", plataforma colaborativa que tiene características de wiki y de red social.29 Se evidencia la propuesta de modelos para los SVT en un total de 5 referentes, que se particularizan según las características de cada organización.30,31,33,36,38

Los ejemplos de plataformas analizadas sirven de referencia para que se realice un diagnóstico de las condiciones tecnológicas y de recursos humanos en las organizaciones que, con condiciones favorables, puedan determinar cuáles son las plataformas idóneas en cada contexto. 

 

CONCLUSIONES

Luego de caracterizados los SVT en el ámbito nacional e internacional, se concluye que la VT ha evolucionado hacia la recogida de experiencias individuales de aplicación en diversas empresas y centros de investigación y su principal aportación es la de servir de ejemplo a organizaciones similares para su aplicación. El diseño e implementación de estos sistemas demuestra los beneficios que tiene para la toma de decisiones y cómo pueden apoyar en el cumplimiento de los objetivos estratégicos. En Cuba se destacan en el sector de la educación superior y en el sector empresarial y cómo se han incrementado en los últimos años. Esto demuestra la importancia y la repercusión que tiene en el marco de los sistemas de gestión de I+D+i de las organizaciones cubanas.

La definición de las etapas de los SVT analizados coinciden en su mayoría con las etapas que propone las norma de vigilancia AFNOR XP X 50-053-FRE (1998) y UNE 166006: 2006 Ex Sistema de Vigilancia Tecnológica. Esto demuestra el nivel de formalización y estructuración del proceso. Convergen entre los elementos que caracterizan a estos sistemas las etapas del proceso de VT, la finalidad del sistema, fuentes de información que utilizan, definición de los roles, productos/servicios de información y plataformas para la gestión de la VT.

En los últimos años está apareciendo el rol de administrador de sistemas como resultado de la implantación de herramientas tecnológicas en los diferentes contextos de aplicación. Las herramientas tecnológicas como soporte a los sistemas de VT responden en su mayoría a la etapa de difusión o distribución de la información, pero todavía es insuficiente el uso de herramientas para el procesamiento y análisis de información. 

A pesar de las experiencias prácticas, hay poca discusión teórica acerca de los SVT; esto representa un vacío de conocimiento y oportunidad para la comunidad que investiga este tema, especialmente para las investigaciones que están relacionadas con las propuestas de indicadores para las etapas de evaluación de funcionamiento del sistema y la selección y validación de la información.

 

CONFLICTO DE INTERESES

Las autoras declaran que no existe conflicto de intereses en el presente artículo.

 

REFERENCIAS BIBLIOGRÁFICAS

1. Pérez González D, Placer Maruri E. Vigilancia tecnológica en pymes industriales del metal: conocimiento, aplicación y mediación de sus beneficios. El Profesional de la Información. 2011;20(5):495-502.

2. AENOR. Norma Española Experimental UNE 166006 Gestión de la I+ D+ i: Sistema de Vigilancia Tecnológica [Internet]. Madrid: Asociación Española de Normalización; 2006 [citado 15 de marzo de 2016]. Disponible en: https://scholar.google.es/scholar?q=UNE+166006%3A+2006&btnG=&hl=es&as_sdt=0%2C5

3. AENOR. Gestión de la I+D+i: Sistema de vigilancia e inteligencia competitiva. Madrid: Asociación Española de Normalización; 2011. p. 17.

4. Vergara JC. Módulo 03: Sistema de vigilancia Tecnológica e Inteligencia Competitiva (VT&IC) [Internet]. 2015 [citado 15 de marzo de 2016]. Disponible en: http://aemprende.unimooc.com/unit?unit=92&lesson=2#/

5. Salgado Batista D, Guzmán Sánchez MV, Carrillo Calvet H. Establecimiento de un sistema de vigilancia científico-tecnológica. Acimed. 2003 [citado 5 de junio de 2007];11(6). Disponible en: http://bvs.sld.cu/revistas/aci/vol11_6_03/aci08603.htm

6. Alfonso Espinosa L, Rodríguez Lazo MJ. Vigitec, Sistema para la Vigilancia Tecnológica en la Universidad de las Ciencias Informáticas. La Habana: ponencia presentada en el Congreso INFO; 2012.

7. Escorsa Castells P, Maspons R, Llibre J. De la vigilancia tecnológica a la inteligencia competitiva. Prentice Hall; 2001.

8. Morcillo Ortega P. Vigilancia e inteligencia competitiva: fundamentos e implicaciones. Rev Madri+ d. 2003;(17):2.

9. Rey Vázquez L. Ferroatlántica I+D y la vigilancia tecnológica. El Profesional de la Información. 2006;15(6):420-5.

10. Guerrero Pérez L. La gestión de información y sus implicaciones en los sistemas de vigilancia informacional. Innov Tecnol [Internet]. 2010 [citado 15 de marzo de 2016];16(2). Disponible en: http://innovaciontec.idict.cu/innovacion/article/view/63

11. Cañizares J. Vigilancia tecnológica: la última novedad de AENOR en I+D+i. Rev Hisp Intel Compet PUZZLE. 2006;5(22):32-5.

12. Vergara JC. Elementos del sistema de VT&IC. Madrid: Asociación Española de Normalización [Internet]. 2015 [citado 15 de mayo de 2016]. Disponible en: http://aemprende.unimooc.com/unit?unit=92&lesson=4#/

13. Estévez Chaviano V. Diseño de un sistema de vigilancia tecnológica en la educación superior [Tesis Doctoral]. La Habana: Universidad de La Habana; 2009.

14. Fernández MD, Abreu MI, Lee YA, Pérez OI, Batista JAD, Moreno JM. Vigilancia tecnológica en una universidad de ciencias técnicas. Ing Ind. 2011;32(1):9.

15. Khosropour H, Feizi K, Tabaeean K, Taheri Z. The Effect of Open Innovation on Technology Intelligence in Aviation Industry of Iran. Sci Technol Soc. 2015;20(1):89-113.

16. Vergara JC. La Vigilancia Tecnológica antes y después de la une 166006: 2006 EX. Rev Hisp Intel Compet PUZZLE. 2006;5(22):37-41.

17. Sánchez Sellero FJ, Cruz González M. Development of Technological Vigilance Systems in Spanish Aquaculture. J Technol Manag Innov. 2012;7(3):214-26.

18. Martínez Rivero F, Maynegra Díaz ER. Evaluación de plataformas web para su implementación en el sistema de vigilancia tecnológica de la Consultoría Biomundi. Rev Cubana Inf Cienc Sal. 2014;25(1):99-109.

19. Gómez Sánchez AF. Propuesta metodológica de sistematización de vigilancia científico-tecnológica en el ámbito de la biomedicina. Aplicación y estudio de casos prácticos en la Fundación CNIC [Tesis de Maestría].Madrid: Universidad Carlos III de Madrid; 2012 [citado 15 de marzo de 2016]. Disponible en: https://e-archivo.uc3m.es/handle/10016/18355

20. Pineda Serna L. Prospectiva estratégica en la gestión del conocimiento: Una propuesta para los grupos de investigación colombianos. Invest Des. 2013;21(1):237-311.

21. Centro Tecnológico AINIA. AINIA iWatch: vigilancia tecnológica para la innovación agroalimentaria [Internet]. 2014 [citado 15 de marzo de 2016]. Disponible en: http://www.ovtt.org/ainia_iwatch_vigilancia_tecnologia_innovacion_agroalimentario

22. Ortega ÁE, García VM, Escobar AMV. Diseño de un sistema para la vigilancia tecnológica de aplicación múltiple, con el fin de medir la brecha tecnológica en las empresas colombianas [Internet]. 2012 [citado 15 de marzo de 2016]. Disponible en: http://www.iiis.org/CDs2012/CD2012IMC/CICIC_2012/PapersPdf/CB477IK.pdf

23. Perdomo Fernández Y, Gámez Columbié A. Análisis y diseño de un Sistema de Vigilancia Tecnológica para la tecnología educativa [Trabajo de Diploma]. La Habana: Universidad de las Ciencias Informáticas; 2012.

24. Bouza Betancourt O. Estructuración de un sistema de vigilancia científica y tecnológica [Tesis de Maestría]. La Habana: Universidad de La Habana; 2007.

25. Font Rodríguez M, Aportela Rodríguez IM, Hernández Leyva MV. DTIC como herramienta de apoyo al proceso de Vigilancia Tecnológica. La Habana: Ponencia en Congreso INFO; 2010.

26. AFNOR. Surveillance services and implementation services for a surveillance system French Standard. París: AFNOR; 1998.

27. Suárez Jorge A, Palmer Fernández Y, Alfonso Espinosa L. Propuesta del sistema de vigilancia tecnológica en la Universidad de las Ciencias Informáticas. La Habana: Ponencia presentada en el Congreso INFO; 2012.

28. Sarmiento Cruz R. Propuesta de Diseño de Servicio de Vigilancia Tecnológica sobre equipamiento tecnológico para construcción de obras hidráulicas, a la Empresa de Mantenimiento y Rehabilitación de Obras Hidrológicas de Oriente. Documento; 2012.

29. Romero Ross L, Diez Laborde E. Sistema de vigilancia tecnológica con el uso de patrones y tecnologías de la web social [Trabajo de Diploma]. La Habana: ISPJAE; 2013.

30. León Aliz T, Gonzáles Suárez E, Díaz Velis DA. Diseño e implementación de un Sistema de Vigilancia Tecnológica en una empresa de escasos recursos [Internet]. 2003 [citado 15 de marzo de 2016]. Disponible en: http://www.bibliociencias.cu/gsdl/collect/eventos/index/assoc/HASH6393.dir/doc.pdf

31. Noriega Pérez C. Propuesta de un Sistema de Vigilancia Tecnológica para la Empresa de Cemento Siguaney. La Habana: Ponencia presentada en el Congreso INFO [Internet]. 2012 [citado 15 de marzo de 2016]. Disponible en: http://www.congreso-info.com/ProgramaProfesionalINFO2012.pdf

32. Palop F, Vicente JM. Vigilancia tecnológica e inteligencia competitiva: su potencial para la empresa española. Madrid: Cotec Madrid [Internet]. 1999 [citado 15 de marzo de 2016]. Disponible en: http://www.dte.eis.uva.es/Docencia/ETSII/ProyectosAEI/Documentos/Vigilancia%20tecnol%C3%B3gica%20e%20IC.pdf

33. Dueñas Prendes LM. Caracterización de un Sistema de Vigilancia Tecnológica. La Habana: Estudio de caso [Internet]. 2002 [citado 15 de marzo de 2016]. Disponible en: http://www.bibliociencias.cu/gsdl/collect/eventos/index/assoc/HASH0187.dir/doc.pdf

34. Vázquez LR. Ferroatlántica I+D y la vigilancia tecnológica. El Profesional de la Información. 2006;15(6):420-5.

35. León Aliz T, Freddy Prias O, González Suárez E, Kafarov V. La vigilancia tecnológica en los estudios para el desarrollo más eficiente de la cadena productiva biomasa-etanol-hidrógeno. Cent Azúc. 2006;33(2):21-6.

36. Casas L. Propuesta de sistema de vigilancia tecnológica apropiado para la estación experimental Indio Hatuey [Tesis de Maestría]. Matanzas: Universidad de Matanzas "Camilo Cienfuegos"; 2010 [citado 15 de marzo de 2016]. Disponible en: http://catedragc.mes.edu.cu/download/Tesis%20de%20Maestria/Ingeniera%20Industrial%20-%20Nacionales/LuisCeperoCasas.pdf

37. Soto OP, Romero NB, González MA, Fernández RC, Fajardo DR. Diseño e Implementación de un Sistema de Vigilancia Tecnológica para la provincia Granma. Rev Electr Granma Cienc Vol [Internet]. 2005 [citado 15 de marzo de 2016];9(1). Disponible en: http://www.grciencia.granma.inf.cu/vol9/1/2005_09_n1.a7.pdf

38. Bouza Betancourt O. Desarrollo del ámbito informacional desde la perspectiva de la sistematización de la Vigilancia Científica y Tecnológica (VCT) en organizaciones empresariales [Tesis doctoral]. La Habana: Universidad de La Habana; 2010. p. 210.


 

Recibido: 30 de enero de 2016.
Aprobado: 22 de abril de 2016.

 

 

Yenieris Moyares Norchales. Universidad Abierta para Adultos. República Dominicana. Correo electrónico: m.yenieris@gmail.com

 


* Estos congresos internacionales son organizados por el Instituto de Información Científica y Tecnológica (IDICT), del Ministerio de Ciencia, Tecnología y Medio Ambiente de la República de Cuba. Se realizan cada dos años en La Habana, Cuba, en el Palacio de las Convenciones. Van dirigidos a los profesionales de la Ciencia de la Información y la Bibliotecología; empresarios vinculados al proceso de gestión de la información y del conocimiento, gestión de la calidad, gestión de la innovación e inteligencia empresarial de sus organizaciones; servicios de subscripción de libros y publicaciones seriadas; editores y libreros; casas comerciales y consultoras y empresas productoras o comercializadoras vinculadas a las temáticas que se abordarán en el Congreso.