ARTÍCULO ORIGINAL

 

Diseño de un sistema de gestión documental para organizaciones cubanas


Design of a document management system for Cuban organizations


Desenho de um sistema de gestão documental para organizações cubanas

 

 

Raiza Ana de Dios Arias, Anisley Cano Inclán, Ognara García García, Rita María Raposo Villavicencio

Universidad de Camagüey "Ignacio Agramonte Loynaz". Camagüey, Cuba.

 

 


RESUMEN

Objetivo: proponer el diseño de un sistema de gestión documental para organizaciones cubanas, en el territorio de Camagüey, teniendo en cuenta la importancia de la conservación del patrimonio documental en las organizaciones.
Métodos: se incluyeron como muestra 42 empresas del territorio camagüeyano que se encuentran en perfeccionamiento empresarial. Se aplicaron encuestas para evaluar la situación sobre el dominio y el conocimiento de la gestión documental en estas organizaciones.
Resultados: los datos obtenidos en las encuestas aplicadas en las diferentes entidades empresariales sirvieron de base para desarrollar la propuesta del sistema de gestión documental, el cual se realizó a partir de la programación de 4 etapas, donde se definieron los objetivos a alcanzar en cada una de ellas.
Conclusiones: el sistema de gestión documental diseñado cumple con las normas internacionales y con los requisitos establecidos en el decreto ley 265, que establece las disposiciones generales para la protección del patrimonio documental de la nación.

Palabras clave: gestión documental, sistema de gestión documental, organizaciones.


ABSTRACT

Objective: propose the design of a documentary management system for Cuban organizations in the territory of Camagüey, bearing in mind the importance of the preservation of the documentary heritage in the organizations.
Methods: the sample was composed of 42 organizations undergoing enterprise improvement in the territory of Camagüey. Surveys were applied to evaluate the current status of knowledge about and command of document management in these organizations.
Results: the data obtained from the surveys applied in the various enterprises served as basis for developing the proposal of document management system, which was structured into four stages with specific objectives defined for each of them.
Conclusions: the document management system designed complies with international standards and the requirements included in Decree Law 265, where general provisions are established for the protection of the country's documentary heritage.

Key words: document management, document management system, organizations.


RESUMO

Objetivos: desenhar um sistema de gestão documental para organizações cubanas, no território de Camagüey, tendo em conta as insuficiências presentes na conservação do patrimônio documental nas organizações desta província.
Métodos: foram incluídas como amostra 28 empresas das 42 do território camagüeyano que se encontram em aperfeiçoamento empresarial. Foram aplicadas sondagens para avaliar a situação sobre o domínio e o conhecimento da gestão documental nestas organizações.
Resultados: os dados obtidos nas sondagens aplicadas nas diferentes entidades empresariais serviram de base para desenvolver a proposta do sistema de gestão documental, o qual se realizou a partir da programação de 4 etapas, onde se definiram os objetivos a alcançar em cada uma delas.
Conclusões: o sistema de gestão documental desenhado cumpre com as normas internacionais e com os requisitos estabelecidos no decreto lei 265, que estabelece as disposições gerais para a proteção do Patrimônio Documental da Nação.

Palavras chave: gestão documental, sistema de gestão documental, organizações.




INTRODUCCIÓN

Los modelos de gestión documental deben responder a los procesos de negocio y de gestión documental que se realicen en las organizaciones, y apoyar el análisis de los procesos o secuencias de las actividades que se llevan a efecto para crear un producto o prestar un servicio. Asimismo, han de valorar los procesos operativos que tienen por objeto asegurar la fiabilidad, la autenticidad, la integridad y la usabilidad de los documentos. Conjuntamente se tienen que contextualizar de acuerdo con la misión, los objetivos y el contenido de la organización. Para esto se establecen planes, indicadores, guías y metodologías que están orientados a apoyar la implantación de sistemas de gestión de documentos electrónicos.1

Al implementar el sistema de gestión de documentos (SGD) en las organizaciones, este debe realizarse sobre bases archivísticas sólidas y en estrecha colaboración entre gestores de información, archiveros y especialistas en tecnologías de la información. Según muestran diversas experiencias internacionales, en muchos casos estos programas no alcanzan una completa efectividad porque se diseñaron por informáticos e ingenieros que tienen en cuenta, fundamentalmente, aspectos relacionados con la disminución de los costos de almacenamiento y conservación, en un claro desbalance con su objetivo esencial: la recuperación de la información para ser utilizada por los miembros de la organización.

Esta situación se hace compleja con el acelerado proceso de introducción de las tecnologías de la información y las comunicaciones (TIC), que conllevan enfrentar un nuevo y delicado problema: el acceso y la gestión de la información contenida en los documentos electrónicos, producidos en los más variados formatos, que pueden derivar en la aparición de nuevos "almacenes", con defectos mucho más nocivos para las organizaciones que los de papel, por su carácter virtual.

En la actual sociedad de la información, el incremento acelerado de las fuentes y herramientas de la información requiere desarrollar las habilidades de valorar, conocer los recursos y adquirir conocimientos de las diversas fuentes. Según plantea Banwden,2 se requieren habilidades lógicas y lingüísticas para manejar la compleja tecnología de la información, de forma tal que permita leer, decodificar, e interpretar la información electrónicamente obtenida. Para esto se diseñan y organizan servicios de alfabetización informacional, que pueden incluir cursos presenciales y en línea, tutoriales, sesiones informativas, guías o manuales de uso de recursos documentales como catálogos, buscadores o bases de datos. Fernando Ávila Díaz,3 refiere que en Cuba la gestión documental ha tenido dificultades que no escapan de este accionar diario, entre los que se pueden citar:

Bajo estas circunstancias se hace necesario capacitar a los recursos humanos de las diferentes organizaciones en la importancia de la gestión documental para la toma de decisiones. Trabajar con la información, hoy en día es un reto, pues no es solo poder obtener la información precisa, sino saber identificar las herramientas básicas que permitan determinar las necesidades de información, y evaluarla de acuerdo con su necesidad. En la generalidad de las empresas cubanas, esta información se encuentra limitada a dos elementos importantes: 1) no existe acceso pleno a todas las fuentes de información, lo que invalida un uso eficiente de esta, y 2) hay carencia de una cultura informacional de cómo aprovecharla o manejarla y en el uso eficiente de la tecnología, lo que impide determinar que es útil, y a veces no se toma la decisión correcta.

Como resultado, existe un cúmulo de información que no se aprovecha y el avance tecnológico, las expectativas y las demandas de uso crecen cada día. Todo esto genera la necesidad de los usuarios de poder acceder a servicios y herramientas que les permitan obtener información eficiente y actualizada según las características del trabajo que se desarrolle en su organización. Por esto, se hace necesario que en las empresas se desarrollen estrategias que permitan un uso eficiente y óptimo de la información generada, y que haya acceso a las diferentes fuentes a través de medios computarizados.4

Con el desarrollo de esta pesquisa, se pretende aportar un material de guía y apoyo al personal que labora en los archivos de gestión de las organizaciones, para la confección de los diferentes instrumentos de control de documentos de las oficinas administrativas que incida en el perfeccionamiento de la gestión documental, tomando como base las normas internacionales, las cuales impulsan los procesos de modernización, regulan los aspectos más controvertidos y fundamentales (gestión documental, autenticidad, preservación, eficacia jurídica) y devienen motor de un cambio trascendental que permite vislumbrar el futuro con un mayor optimismo, entre las que se encuentran:

LA LEGISLACIÓN ARCHIVÍSTICA CUBANA

El Decreto-Ley No. 265 del Sistema Nacional de Archivos de la República de Cuba (SNA), instituye las disposiciones generales para la resguardo del patrimonio documental y las normas y principios que operan la gestión documental en el territorio nacional, por lo que las organizaciones cubanas deben organizar, implementar y mantener, de manera coherente, sus sistemas institucionales de archivo, así como realizar el conjunto de operaciones que componen el proceso de control intelectual y material de los fondos a lo largo del ciclo vital de los documentos, para lograr la armonización de las prácticas archivísticas, ofrecer servicios adecuados y facilitar el acceso a los documentos de archivo para la toma de decisiones por parte de la administración. Este Decreto-Ley es el mecanismo de integración y promoción de la cultura en el tema de la gestión documental en el territorio cubano, cuya finalidad es lograr el desarrollo armónico de las instituciones o dependencias que lo conforman, para lograr una mayor eficacia en su gestión y preservación del patrimonio documental de la nación cubana, a partir de la aplicación adecuada de principios, normas y métodos comunes que estable la gestión documental.

 

MÉTODOS

La propuesta de este modelo teórico se sustentó en el empleo de tres pilares básicos: el diseño conceptual, la cultura informacional y las herramientas tecnológicas. Estos tres elementos estuvieron basados en la Norma Internacional ISO-15489 (partes I-II), la Metodología Australiana DIRKS, la Norma Moreq y las normativas regulatorias del estado cubano DL-265.

Para la implementación del modelo se aplicó una encuesta a 42 empresas del territorio camagüeyano que se encuentran en perfeccionamiento empresarial, conformada la muestra por 64 de los directivos y especialistas de la entidad del Grupo Empresarial de la Construcción, de la Delegación Provincial de la Agricultura y de subordinación local de la Asamblea Provincial del Poder Popular. Las variables exploradas en el cuestionario se enfocaron en el conocimiento de las normas y decretos nacionales e internacionales en la implementación de la gestión documental. De igual forma se analizó el comportamiento de la organización, acceso, uso y conservación de la documentación administrativa por parte de los directivos y funcionarios de las organizaciones de la Administración Central del Estado (OACE). Para el procesamiento de los datos se utilizó Microsoft Excel para tabular los datos encuestados.

Se realizó un diagnóstico a 42 empresas priorizadas del territorio, con el fin de conocer el estado de la organización de los recursos documentales, para ofrecer posteriormente un modelo que permita a las organizaciones contar con indicaciones para el mejoramiento y la disponibilidad de estos. La encuesta elaborada (anexo) tiene en cuenta los criterios y las valoraciones de los miembros y directivos de las organizaciones con respecto a la documentación como recurso para la toma de decisiones, los sistemas de gestión de documentos, la base legal y la normativa que rigen los procesos y procedimientos administrativos en su organización hasta la creación, uso, manejo y conservación de la documentación en la entidad. Además, se evaluó el comportamiento de los recursos de información-documentación en las organizaciones y los sistemas de información en general.

 

RESULTADOS

Los resultados de la encuesta (tabla) corroboraron que en las organizaciones existen dificultades para llevar a efecto la gestión documental. El análisis se realizó a través de tres calificaciones (Sí, No, A veces) para los nueve planteamientos (P) que incluyen las variables exploradas, donde se manifiestan que las respuestas oscilaron entre No y A veces, donde la respuesta Sí fue la menos significativa.

Con este análisis se mostró que en algunas empresas, a pesar de tener un conocimiento general de la importancia de estos recursos, no existe suficiente conocimiento y cultura sobre las legislaciones, normas y decretos necesarios para desarrollar la gestión documental en el país en relación con la utilización de los sistemas de gestión de documentos; muestran una moderada tendencia a su empleo producto del desconocimiento de los beneficios que estos reportan para llevar a efecto su actividad. En algunos casos los directivos manifiestan cierta reticencia a la inclusión de un especialista de la información capaz de enfrentar el sistema de gestión documental o capacitar recursos humanos para llevar esta actividad en la organización. La generalidad de los encuestados declaran tener definidos los documentos a evacuar en caso de que se declare una situación excepcional en el territorio (Fig. 1).

Al reflexionar sobre esta problemática, y teniendo en cuenta los cambios que en el ambiente actual están llevando a efecto las organizaciones en sus concepciones organizativas y de funcionamiento definidos en las bases generales del perfeccionamiento empresarial, se hace necesario considerar un grupo de acciones que posibiliten la realización de la gestión documental a partir de la gestión por competencias para elevar la cultura informacional. Por esta razón, se propone un modelo de gestión documental para organizaciones cubanas en el territorio de camagüeyano.

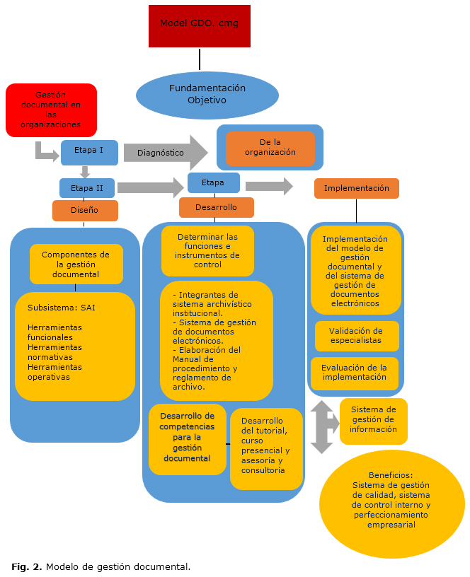
El modelo de gestión documental (Fig. 2) se realiza a partir de la programación de cuatro etapas. Cada una está estructurada por objetivos a alcanzar, que incluye el diagnóstico de la organización, los componentes teóricos de la gestión documental e identificar y determinar las funciones necesarias para llevar a la práctica la gestión documental (tutoriales y sistema de gestión documental) con el objetivo de lograr en la organización un sistema de gestión de calidad y de control interno. Al mismo tiempo, define y propone un grupo de actividades y herramientas para mejorar el aprendizaje organizacional.

ETAPA I. DIAGNÓSTICO

Objetivo

Identificar los componentes que distinguen a la organización como entidad productora de documentos. Se debe partir de la identificación de los profesionales que usualmente existen y generan documentos evidenciales de la actividad de su organización, los cuales deben tener noción en la organización y métodos, en sistemas y en documentación o archivística.

Plan de acción

1. Diagnóstico de la gestión documental en la organización.

Fuentes de información para el diagnóstico organizacional

ETAPA II. DISEÑO

A partir de los resultados del diagnóstico organizacional se determinará la estrategia a seguir para la implementación del SGD, mediante la instrumentación de los componentes del sistema.

Objetivo

Proyectar los componentes del modelo conceptual del Sistema Gestión documental en la organización, teniendo en cuenta cada una de las normativas regulatorias que avalan la funcionalidad de la organización para el desarrollo de sus actividades.

Plan de acción

Componentes del Sistema de gestión documental:

ETAPA III. DESARROLLO

Objetivo

Desde un enfoque práctico, para que exista una buena gestión de la información y el conocimiento organizacional, las organizaciones deben organizar y conseguir un sistema de gestión documental. Proyectar e implementar un programa de alfabetización informacional que permita elevar la cultura informacional en los recursos humanos de las organizaciones, en los conocimientos, las habilidades y los valores básicos para el tratamiento archivístico según los requerimientos de la resolución 60, el Decreto-Ley No. 257, DL-281 y otras documentaciones legales, jurídicas y normativas que afecten el funcionamiento de la institución.

Plan de acción

1. Funciones e instrumentos de control.

2. Desarrollo de competencias para la gestión documental: cultura informacional: desarrollo del tutorial, desarrollo del curso presencial, asesoría y consultoría.

ETAPA IV. IMPLEMENTACIÓN

Objetivo

Aplicar el modelo de gestión documental para organizaciones de la provincia de Camagüey (Model GDO. cmg) y el sistema de gestión de documentos electrónicos, teniendo en cuenta las políticas, normas y procedimientos que establecerá la organización a partir de los resultados de sus diagnóstico para ejecutar las normativas que aporta la gestión documental de forma general e identificar las herramientas tecnológicas (SGD) que se aviene con sus características y recursos.

Plan de acción

 

CONSIDERACIONES FINALES

La revisión bibliográfica permitió identificar aspectos relacionados con la gestión documental en las organizaciones, teniendo en cuenta elementos básicos de la Norma Internacional ISO-15489 (I-II), la Norma Moreq, la Metodología Australiana DIRKS y las normativas regulatorias del estado cubano DL-265. Con la aplicación de la encuesta se pudo identificar el conocimiento que poseen los funcionarios y directivos de la OAEC del territorio camagüeyano acerca de la gestión documental en sus organizaciones, las que sirvieron de base para confeccionar el modelo propuesto.

El modelo de gestión documental para organizaciones cubanas cumple con los requisitos establecidos en las regulaciones archivísticas vigentes en Cuba y con las normas internacionales para la gestión documental. Consta de 4 etapas donde se define en cada una los objetivos a alcanzar, está concebida de forma lineal, las tareas se pueden llevar a efecto de manera reiterada, parcial o gradualmente en dependencia de las necesidades de cada organización donde se aplique, los cambios que se operen en las organizaciones y la gestión de documentos que se efectúe en cada una de estas. El modelo sirve de base para la implementación de un sistema de gestión de información y del conocimiento.

Este modelo aportará nuevos enfoques a los recursos humanos sobre la importancia de la gestión documental en las organizaciones en función de la toma de decisiones. Además, está en función de elevar la cultura informacional y la capacitación de los recursos humanos sobre temas de gestión documental y otras herramientas de gestión de información. También consta de las herramientas necesarias para la confección del cuadro de clasificación y de la tabla de retención documental de las organizaciones para lograr así el desarrollo de la sabiduría, el pensamiento crítico y la construcción del conocimiento.

El modelo de gestión documental para organizaciones cubanas es una herramienta de confección de los diferentes instrumentos de control de documentos de las oficinas administrativas, el cual mejorará la eficiencia en la organización, el uso, el mantenimiento, la explotación y la conservación de la documentación generada por los OACE y el sistema del Poder Popular, ya que contarán con un modelo metodológico que les permitirá trabajar la documentación que se genera y se ajusta a los recursos materiales financieros, humanos y tecnológicos de cada entidad.

 

Anexo

ENCUESTA

La presente encuesta tiene como objetivo valorar el conocimiento que poseen los directivos y funcionarios de los órganos y organismos de la Administración Central del Estado acerca de la gestión documental y archivos.

Analice cada una de las siguientes preguntas:

1. ¿Cómo considera usted el uso de las siguientes bases legales y normativas que rigen los procesos y procedimientos administrativos en su entidad o de su área de trabajo?

Sí___ No___ A veces____

2. En la organización se está aplicando el Decreto Ley No. 265 del Sistema Nacional de Archivos de la República de Cuba.

Sí ___ No___ A veces____

3. En la organización existen criterios para la creación, organización y conservación de los documentos.

Sí ___ No___ A veces____

4. Los documentos que se crean en la oficina se realizan sobre los criterios que establece la Resolución No. 60 de la Contraloría General de la República

Sí ___ No___ A veces____

5. El especialista de gestión de archivo de su organización, facilita la consulta de los documentos.

Sí ___ No___ A veces____

6. El acceso a los documentos en la organización se encuentra establecido, según la actividad laboral.

Sí ___ No___ A veces____

7. El control de los documentos en su organización se realiza a partir de los instrumentos que propone la gestión documental.

Sí ___ No___ A veces____

8. El sistema de gestión de documentos electrónicos proporciona una adecuada estructuración, almacenamientos y accesibilidad de los documentos para la toma de decisiones.

Sí ___ No___ A veces____

9. Están definido los documentos a evacuar en caso de que se declare una situación excepcional en el territorio.

Sí ___ No___ A veces____

Observaciones:

Si usted desea expresar algún otro criterio sobre las variables definidas, puede hacerlo a continuación.

_____________________________________________________________________

_____________________________________________________________________

 

REFERENCIAS BIBLIOGRÁFICAS

1. Alonso J. Pautas para el análisis y diseño de los sistemas de gestión documental. 2013 [citado 20 de octubre de 2014]. Disponible en: http://www.exabyteinformatica.com/uoc/Informatica/Analisis_y_diseno/Analisis_y_diseño_%28Módulo_1%29.pdf

2.Bawden D. Revisión de los conceptos de alfabetización Informacional y alfabetización digital. 2002 [citado 20 de octubre del 2014]. Disponible en: http://64.233.169.104/search?q=cache:rQbSvYBwgnwJ:www.um.es/fccd/anales/ad05/ ad0521.pdf+El+uso+inicial+del+t%C3%A9rmino+por+Zurkowski+e&hl=es&ct=clnk&cd=1&gl=cu

3. Ávila Díaz FA. La gestión documental en Cuba: resultado de la política de la Revolución (I). La Habana: Ciencia en su PC. 2007(2):1-12.

4. González Tolmo R. Tutorial ALFIN. Una herramienta para el desarrollo de habilidades informacionales en las organizaciones. VII Seminario-Taller de centros de ICT y Bibliotecas especializadas del MININT. INFO-MININT; 2014.

5. Norma ISO 15489. Información y documentación. Gestión de documentos; 2001.

6. Archivo Nacional de Australia. Designing and Implementing Recordkeeping Systems (DIRKS). 2007 [citado 20 de septiembre de 2010]. Disponible en: http:// www.naa.gov.au/records‐management/publications/DIRKS‐manual.aspx

7. Fresko M, Waldron M. Model Requirements for the Management of Electronic Records. Bruselas, Luxemburgo: 2001 [citado 20 de septiembre de 2010]. Disponible en: http://www.cornwell.co.uk/moreq.html

8. Ministerio de Justicia. Decreto-Ley No. 265. Del Sistema Nacional de Archivos de la República de Cuba. La Habana: Gaceta Oficial No. 018 de la República de Cuba; 2009.

 

 

Recibido: 5 de febrero de 2015.
Aprobado: 27 de abril de 2015.

 

 

Raiza Ana de Dios Arias. Universidad de Camagüey “Ignacio Agramonte Loynaz”. Carretera Circunvalación, Km 5 ½, Camagüey. Cuba. e-mail: raiza.dios@reduc.edu.cu